Aller au contenu principal

Au 1er avril 2026 : les règles d'introduction des bovins évoluent

Les règles d’introduction des bovins en Haute-Loire évoluent le 1er avril 2026 afin de mieux concilier sécurité sanitaire des élevages et réalités économiques de la filière bovine. Le point avec le GDS 43.

Des règles adaptées aux nouvelles réalités de l’élevage

L’évolution des règles d’introduction des bovins dans le département poursuit un double objectif : soutenir l’économie de l’élevage altiligérien, confrontée à de nouvelles dynamiques d’engraissement et d’export, tout en renforçant la sécurité sanitaire des troupeaux face aux risques émergents et aux failles administratives.

Une adaptation aux nouvelles réalités de l’élevage

Le contexte économique actuel encourage davantage la repousse des animaux et l’engraissement. Cette évolution se traduit par des entrées plus importantes de bovins sur certaines exploitations, notamment pour l’export ou l’engraissement.

Dans ce cadre, les analyses systématiques pour certaines maladies d’élevage, comme la néosporose ou la paratuberculose, peuvent apparaître peu pertinentes pour des animaux destinés uniquement à la boucherie ou à l’export. De plus, le coût du kit d’introduction classique pouvait devenir conséquent lorsque les volumes d’animaux introduits étaient importants.

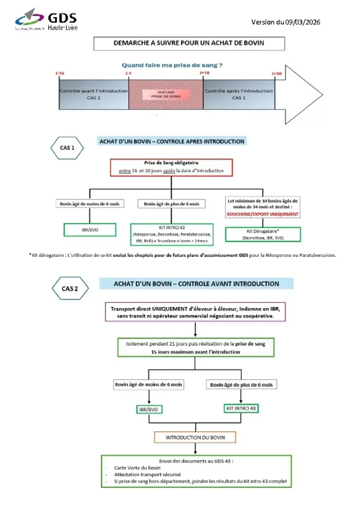
Pour répondre à cette situation, un nouveau kit d’introduction dérogatoire a été mis en place. Il concerne les lots d’au moins dix bovins âgés de moins de 24 mois, destinés exclusivement à la boucherie ou à l’export. Ce kit comprend les analyses IBR, BVD et besnoitiose, pour un tarif négocié plus accessible.

En contrepartie, les élevages utilisant ce dispositif ne pourront pas bénéficier d’éventuels futurs plans d’assainissement GDS pour la néosporose ou la paratuberculose.

Fin de la dérogation IBR

Parallèlement, la dérogation IBR existante a été supprimée. Celle-ci permettait, sous certaines conditions, d’introduire des animaux sans contrôle sanitaire préalable.

Cependant, plusieurs dérives ont été observées : fausses attestations de transport direct, ou encore utilisation détournée de la mise en pension pour des animaux en réalité achetés. La Haute-Loire faisait par ailleurs partie des derniers départements de la région à maintenir ce dispositif.

Désormais, certaines situations impliquent une prise de sang obligatoire, notamment pour l’introduction de veaux de moins de six mois ou pour la mise en pension d’animaux provenant d’autres départements.

Des procédures de contrôle précisées à l’achat

Les nouvelles règles précisent également les démarches à suivre lors de l’achat d’un bovin.

Deux situations sont possibles :

  • Contrôle après introduction : une prise de sang obligatoire doit être réalisée entre 16 et 30 jours après l’arrivée de l’animal.
  • Contrôle avant introduction : dans le cas d’un transport direct d’éleveur à éleveur, l’animal doit être isolé, avec une prise de sang réalisée au plus tard 15 jours avant l’arrivée.

Les analyses réalisées dépendent de l’âge et de la destination des animaux. Par exemple, les bovins de moins de six mois sont contrôlés pour l’IBR et la BVD, tandis que les bovins plus âgés sont soumis au kit d’introduction départemental incluant plusieurs maladies.

Un encadrement renforcé des mises en pension

Dans le cas d’une mise en pension entre deux cheptels de Haute-Loire, indemnes d’IBR, dont les animaux disposent d’un statut BVD conforme et sont transportés directement d’éleveur à éleveur sans passer par un opérateur commercial, la procédure reste inchangée.

En revanche, pour des animaux provenant de cheptels situés hors du département, une prise de sang obligatoire devra être réalisée, avec recherche IBR, BVD et besnoitiose.

Concilier compétitivité et sécurité sanitaire

Ces évolutions visent à maintenir la compétitivité des élevages de Haute-Loire tout en limitant les risques sanitaires liés aux introductions d’animaux.

En adaptant les dispositifs de contrôle aux réalités du terrain et aux types d’animaux introduits, le GDS 43 entend sécuriser durablement les élevages tout en tenant compte des contraintes économiques de la filière bovine.

Les plus lus

À Saint-Victor, chez Gilles Tailhardat.
S’installer en élevage bovin : deux exploitations à reprendre ont ouvert leurs portes dans l’Allier

La Chambre d’agriculture de l’Allier a organisé le 26 février un après‑midi dédié à la découverte de deux exploitations bovins…

Surproduction laitière : la filière Saint-Nectaire asphyxiée, les producteurs sommés de réduire leur production 

Le Saint-Nectaire étouffe sous une surproduction record. Face à l’urgence, la filière appelle les producteurs à réduire…

Les membres du conseil d'administration autour de Vincent Faure, président. Intervention d'Élisabeth Laugais sur le plan filière
Les éleveurs de chevaux de traits de Haute-Loire réunis pour faire le bilan de 2025

Vendredi dernier, à Chaspuzac, sous la houlette de leur président Vincent Faure, les adhérents de l’association des Éleveurs…

Chenilles processionnaires : risques, périodes dangereuses et conseils pour se protéger

Les chenilles processionnaires, aussi fascinantes que dangereuses, refont surface et entrent dans la période ou elles…

Témoignage : Un bon pâturage, ça ne s’improvise pas, ça s’organise !

Adepte du pâturage tournant, Hugues Doumazane, éleveur de limousines à Sioniac, témoigne de sa satisfaction pour cette méthode…

Deux ans : un bel âge pour vêler !

Encore largement minoritaire, le vêlage précoce, à 24 ou 30 mois, présente pourtant une série d’atouts : économique, génétique…

Publicité
Titre
Je m'abonne
Body
A partir de 100€/an
Liste à puce
Accédez à tous les articles du site Réussir lait
Profitez de l’ensemble des cotations de la filière Réussir lait
Consultez les revues Réussir lait au format numérique, sur tous les supports
Ne manquez aucune information grâce aux newsletters de la filière laitière